本網站部分功能不支援IE瀏覽器,請使用Chrome或Edge等其它瀏覽器。
回到全聯會
藥劑生季刊
會員登入
首頁
關於全聯會
成立宗旨
組織架構
理事長專區
委員會介紹
歷年理事長
本會章程
藥劑生資格及管理辦法
全聯會藥事法及施行細則
醫事人員執業登記繼續教育
藥劑生執業倫理守則
藥劑生歌
公告
本會公告
政府公告
各縣市公告
新冠防疫專區
藥劑生動態
藥劑生季刊
動態消息
支援上班系統
找工作
找人力
藥劑生進修
持續教育報名
課程講義
積分查詢
政策議題
中藥議題
重複用藥議題
醫藥分業單軌制
處方箋釋出
慢性病處方箋至社區藥局調劑
二代戒菸
處方二維條碼
再生醫療製劑、中藥、獸醫使用人藥議題
民眾專區
衛服部疾管署
口罩地圖
社區藥局查詢
戒菸藥局查詢
藥品查詢
藥品資訊
國立臺灣大學醫學院附設醫院
臺北榮民總醫院
長庚醫院
馬偕紀念醫院
慈濟醫院
基督醫院
奇美醫院
中國醫藥大學附設醫院國際醫療中心
中山醫院
成大醫院
高雄醫學大學附設中和紀念醫院
投稿專區
各縣市公會
首頁
公告
政府公告
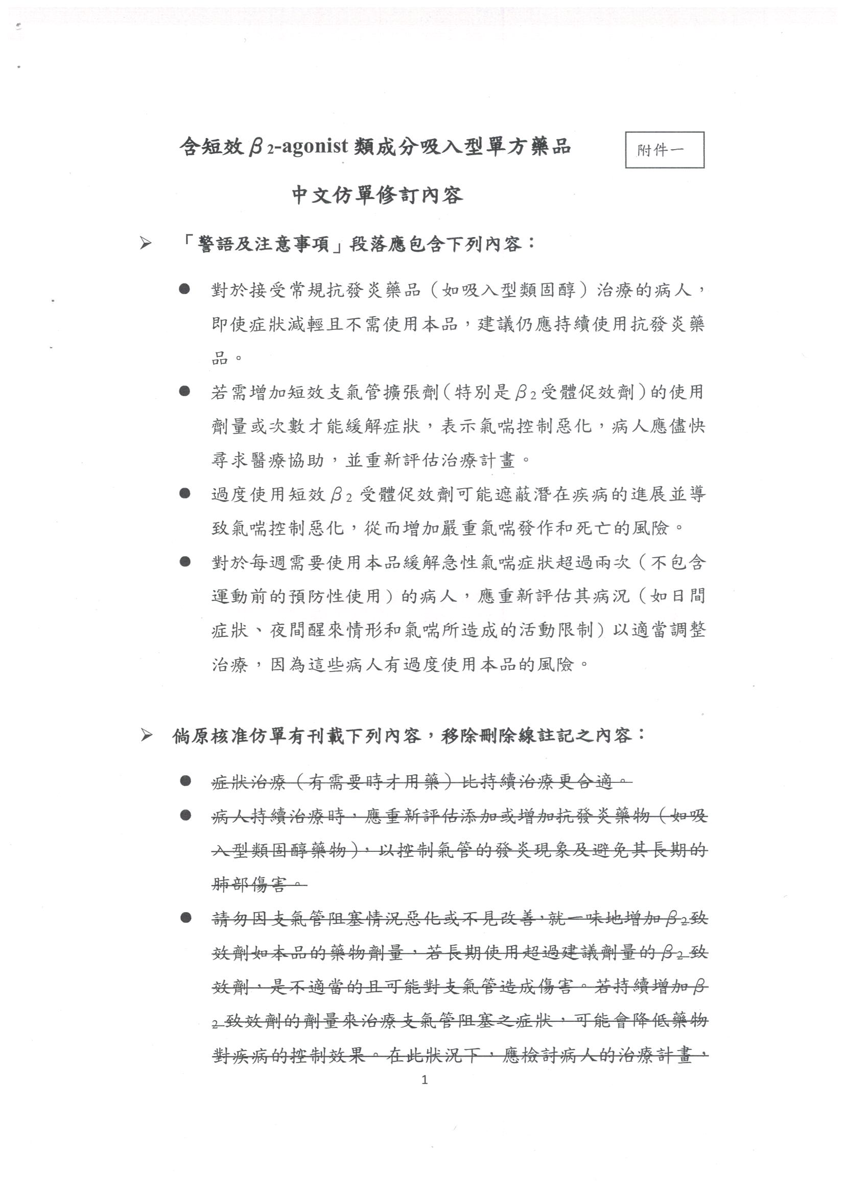
為確保民眾用藥安全,請貴公司依說明段辦理含短效B2-agonist類成分吸入型單方藥品之中文仿單更,詳如說明段,請查照。
為確保民眾用藥安全,請貴公司依說明段辦理含短效B2-agonist類成分吸入型單方藥品之中文仿單更,詳如說明段,請查照。
2025-11-04
上一篇
回列表
下一篇